当前位置: 首页 >> 通知公告 >> 正文

yl7703永利集团yl7703永利集团2025年硕士研究生招生调剂工作细则

发布时间:2025年03月31日 11:53   作者:yl7703永利集团   浏览次数:

根据教育部、陕西省教育考试院有关文件精神及学校有关规定,在确保公平性、科学性的基础上,结合学院实际,制定本细则。

一、接收调剂学科(领域)

二、调剂方式

我院接收的调剂考生均须通过教育部全国硕士研究生招生调剂服务系统(以下简称调剂服务系统)报名,并参加学院组织的复试。

三、调剂的基本条件

1. 初试成绩符合学校划定的复试分数线。

2.符合我校招生简章中规定的报考条件;

3.第一志愿报考学科专业与调入学科专业相同或相近,在同一学科门类。

4.初试科目与调入学科专业初试科目相同、相近,其中初试全国统一命题科目应与调入学科专业全国统一命题科目相同、相近。

5.初试科目中含统考数学的学科专业,不接收未统考数学的考生调剂;初试科目含统考英语科目的专业,不接收其他语种考生调剂。

四、调剂遴选原则

1.对于申请调剂同一学科专业的考生,根据调剂名额,按照以下优先级顺序遴选,同一优先级内考生按照初试统考课程(政治理论、英语、数学)总分由高到低遴选进入复试。

第一优先级:本科专业与申请调剂学科专业相同或第一志愿报考专业与申请调剂学科专业相同。

第二优先级:本科专业与申请调剂专业相近。

第三优先级:其他考生。

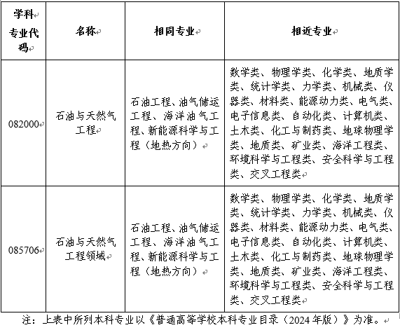
按照硕士研究生招生专业目录和本科专业目录,经学院教授委员会审议通过,相同、相近专业规定如下:

1 相同专业、相近专业目录

2.学院不以考生提交调剂志愿的时间先后顺序作为遴选条件,不以考生所在单位、行业、地域、学校层次等非学业水平标准限定调剂生源范围,不设置任何歧视性条件。

五、复试工作

1.调剂复试方式为网络远程复试,使用“钉钉云面试系统”(腾讯会议作为备用平台)进行,考生须按《yl7703永利集团2025年研究生复试考生须知》要求自行准备复试所需的软、硬件设备,复试前按规定进行设备调试和模拟演练。

2.学院在复试前严格采取两识别(人脸识别、人证识别)”“四对比(报考库、学籍学历库、人口信息库、诚信档案库)等措施,加强身份核验。坚持三随机(随机选定考生次序、随机确定导师组组成人员、随机抽取复试试题)管理方式,加强复试过程监管,确保公平公正。

3.若调剂考生初试科目与我校招生专业目录公布的复试科目相同,则复试的专业知识测试科目调整为《油层物理》或《油气集输》。

4.若同等学力调剂考生初试科目与我校招生专业目录公布的加试科目相同,则加试科目调整为《工程流体力学(石工)》。

复试资格审查、复试内容、成绩计算等按照《yl7703永利集团yl7703永利集团2025年硕士研究生复试录取工作实施细则》执行。

六、调剂工作程序

1.学校在“调剂服务系统”设置接收考生调剂的专业及初试成绩要求。调剂系统每次开放时间不低于12个小时。考生调剂志愿锁定时间不超过36小时。锁定时间结束后,如院系未明确受理意见,系统自动解除锁定,考生可继续填报其他志愿。

2.考生须在规定时间内登录“调剂服务系统”填报调剂信息。

3.学院及时登录“调剂服务系统”对申请调剂考生进行审核,择优遴选拟复试考生。

4.研究生院对各学院提交的拟复试考生进行审核,通过“调剂服务系统”给审核合格的考生发送复试通知。

5.考生在规定时间内登录“调剂服务系统”接收复试通知,学院在本单位网站(http:/)公示调剂复试人员名单。

6.学院组织调剂考生复试、确定拟录取名单后,报研究生院审核后予以公示。

7.研究生院严格审核调剂拟录取名单,并通过“调剂服务系统”向审核合格的考生发送待录取通知。

8.接到待录取通知的调剂考生须在12小时内登录“调剂服务系统”予以确认。

七、其他

调剂考生复试、体检、录取、申诉与举报以及信息公开和监督等事宜参照《yl7703永利集团yl7703永利集团2025年硕士研究生复试录取工作实施细则》执行

八、联系方式:

联 系 人:王老师、张老 029-88382674

咨询QQ群:966439441

电子邮箱:1262625314@qq.com 981277831@qq.com


yl7703永利集团yl7703永利集团

20253月31日


上一条:第十五届中国石油工程设计大赛西部赛区区域赛评审结果公示 下一条:yl7703永利集团yl7703永利集团2025年硕士研究生招生复试成绩公示(一志愿)

关闭